陕西小吃美食价格交流群

【谢闻吉笛子师生音乐会】中原笛乐作品的传承(一)将于10月21日(周六)在武汉音乐学院编钟音乐厅举办

2021-04-07 21:46:18

青年笛子演奏家、武汉音乐学院中乐系讲师谢闻吉,携陈语嫣、黄河森、赵越、张益鸣、郝瀚、刘皓明、柳祉钰、杜威、周宇轩、邓佳欣等多位武汉音乐学院笛子专业学生,将于2017年10月21日(周六)19时30分,在武汉音乐学院编钟音乐厅举办“谢闻吉笛子师生音乐会----中原笛乐作品的传承(一)”。

本场音乐会由武汉音乐学院中乐系主办,湖北省民族管弦乐学会笛子专业委员会协办。、武汉音乐学院竹笛教学创新及实践研究项目、武汉音乐学院免试直签引进优秀人才培养项目、湖北省高等院校品牌专业中国乐器演奏建设项目、武汉音乐学院中国乐器演奏学科实习实训基地建设项目。

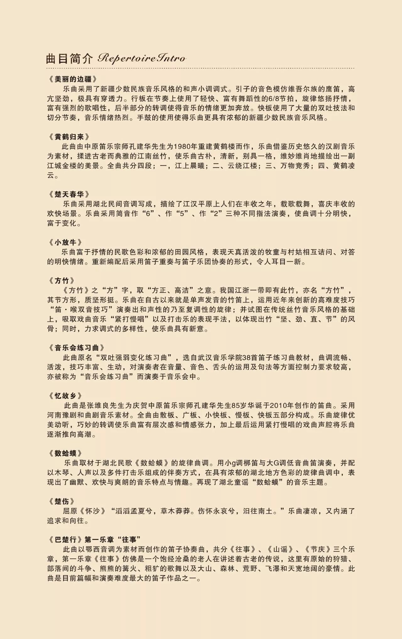
音乐会中谢闻吉和他的学生们将演奏以下10首作品:《美丽的边疆》、《黄鹤归来》、《楚天春华》、《小放牛》、《方竹》、《音乐会练习曲》、《忆故乡》、《数蛤蟆》、《楚伤》、《巴楚行》第一乐章“往事”。本场音乐会选曲意义特殊。第一,曲目为中原笛乐风格的作品;第二,曲目为中原笛乐传承者们创作或改编的作品;第三,演奏家为中原笛乐宗师创作的作品等。

本场音乐会特邀演职人员:钢琴:刘凡,古筝:刘碧玥,扬琴:陶湘红,笙:朱廷杰,打击乐:龙稳、赵煜东、金宁、周雨茜、张益鸣,声乐:蒋靖宇、黄河森。东方龙吟笛子乐团:汪丹丹、冯昭鑫、焦传艺、郭晓雯、王晓艺、贾晚春、石枫、申奇松、陈路阳、朱映璇、陈语嫣、刘皓明、赵越、邓佳欣、杜威、郝瀚、楚天、周煜文。

曲目单

【曲目简介】


声明:本音视频内容均来自互联网本平台仅作分享请不要用作商业,否则一切后果与本中心无关。此音视频内容版权归原作者所有!

友情链接

Copyright © 2023 All Rights Reserved 版权所有 陕西小吃美食价格交流群